十三届省委第八轮巡视完成进驻
日期:2025-07-11
来源:贵州省纪委监委网站
浏览次数:
字号【 小 中 大 】
视力保护色:
根据省委关于巡视工作的统一部署,截至7月10日,十三届省委第八轮巡视完成进驻工作。省委巡视组对12个县(市、区)和15个省直部门(单位)党组(党委)开展常规巡视(延伸巡视1个党组织),对省医保局党组开展专项巡视,对中国贵州茅台酒厂(集团)有限责任公司党委开展巡视“回头看”。
被巡视党组织分别召开巡视进驻动员会。各省委巡视组组长作动员讲话,对深入学习贯彻习近平总书记关于巡视工作的重要论述和在贵州考察时的重要讲话精神,全面落实省委巡视工作部署,扎实开展巡视工作提出要求。
各省委巡视组组长指出,巡视是全面从严治党的战略性制度安排。省委巡视组将坚持以习近平新时代中国特色社会主义思想为指导,深入学习贯彻党的二十大和二十届二中、三中全会精神,认真落实二十届中央纪委四次全会和十三届省纪委四次全会部署要求,坚守政治巡视定位,聚焦“两个维护”根本任务,紧盯权力和责任,紧盯“一把手”和领导班子,紧盯群众反映强烈的问题,深入了解被巡视党组织贯彻落实习近平总书记和党中央重大决策部署,落实进一步全面深化改革部署,统筹发展和安全,纵深推进全面从严治党,加强领导班子、干部人才队伍和基层党组织建设以及巡视整改情况,精准有效开展政治监督,着力推动解决突出问题,为在中国式现代化进程中展现贵州新风采提供坚强保障。
被巡视党组织主要负责人表示,将深入学习贯彻习近平总书记关于巡视工作的重要论述,认真落实党中央及省委关于巡视工作的部署要求,提高政治站位,自觉接受监督,主动配合巡视,认真抓好整改,以巡视为契机更好履职尽责,持续推动高质量发展,用实际行动坚定拥护“两个确立”、坚决做到“两个维护”。
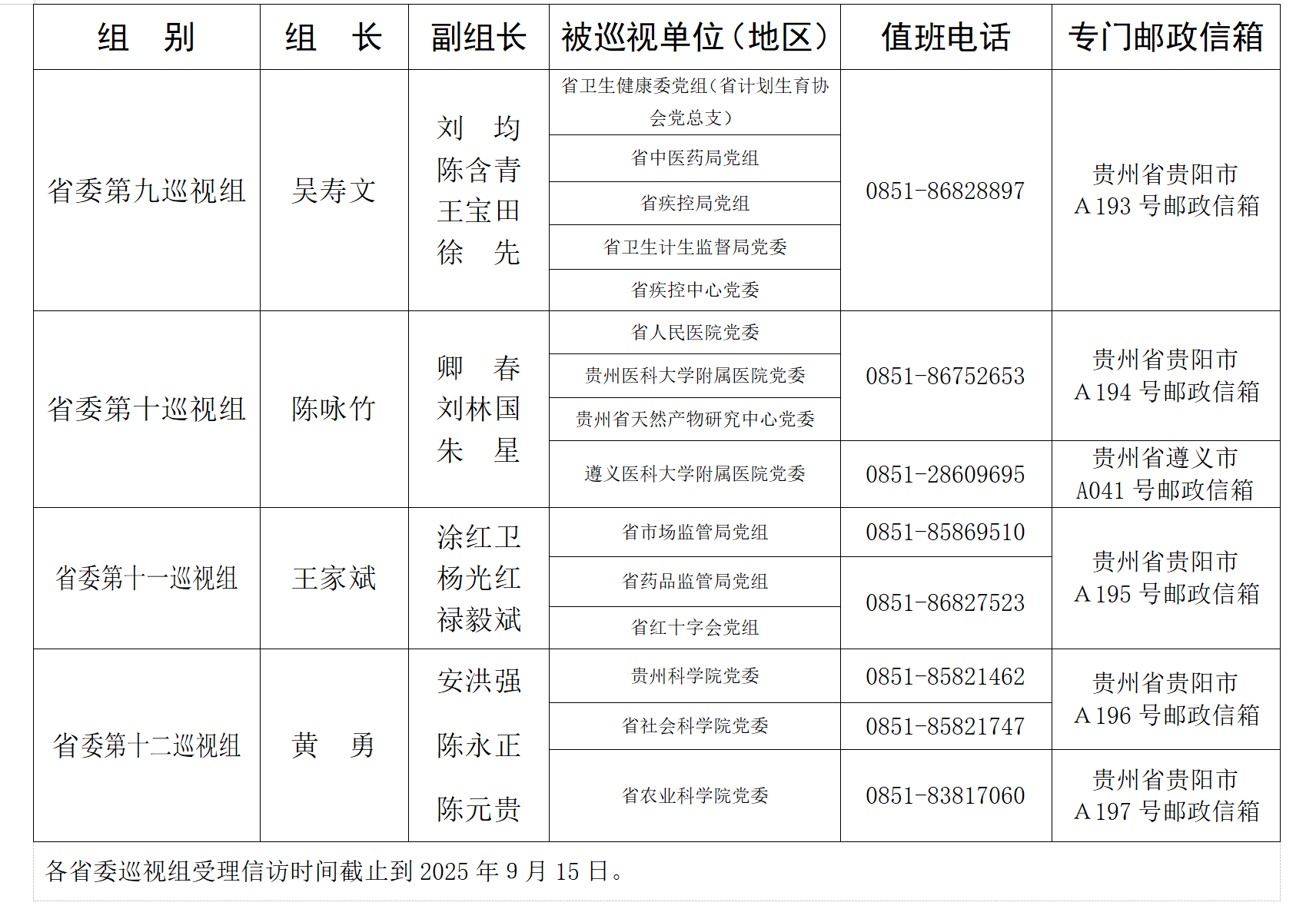
据悉,各省委巡视组将在被巡视党组织工作2个半月左右,期间设立专门值班电话和邮政信箱,主要受理反映被巡视党组织领导班子及其成员、下一级党组织主要负责人和重点岗位人员问题的来信来电来访,重点是关于违反政治纪律、组织纪律、廉洁纪律、群众纪律、工作纪律和生活纪律等方面的举报和反映。巡视组受理信访时间截止到2025年9月15日。



